Если вы не можете найти родственников, то дайте объявление о наследстве. Или как адвокат искал в прошлом право на наследство
Отец решил разделить наследство между тремя сыновьями.
-Зашибись просто! – сказал четвертый сын.
Здравствуйте, уважаемые участники «Праворуба» и посетители портала!
В медицине есть такое понятие «нулевой пациент», т.е. первый заразившийся пациент в популяции эпидемиологического исследования.
В адвокатуре, наверное, должно быть понятие «нулевой Доверитель», т.е. самый первый человек, с кем было заключено соглашение об оказании юридической помощи.
Более чем уверен, что каждый адвокат помнит своего самого первого Доверителя.
Вот так одним поздним вечером мне позвонил тот самый «нулевой» Доверитель, которого не забудешь никогда. Да и если честно, Маму вообще тяжело забыть.
-Сын, ты же занимаешься семейными делами, бракоразводными процессами?
-Да что ж такое – то?! Ковид – то уже вроде отшумел, все кто хотел разойтись – уже разошлись после отсидки в карантине. Кого надо развести?
Мама не могла рассказать подробности, поскольку ее подруга, которая просила телефон для своей знакомой, толком ничего не объяснила. То ли расторгнуть брак, то ли имущество поделить.
В общем, ты – адвокат, позвонят и разберешься. Или зачем тебя вообще на юрфак отправляли?
На страницах портала я как – то рассказывал, что семейные споры не совсем та категория споров, от участия в которых я получаю удовольствие, но…
Все оказалось гораздо проще и прозаичнее.
Потенциальному Доверителю требовалась помощь по наследственному спору. Она обратилась с исковым заявлением в суд, заявление приняли к производству, и прошло первое предварительное заседание. Но на заседание не пришел адвокат, с которым она заключила соглашение.
По каким причинам он не явился, Доверитель сказать не могла, т.к. адвокат на телефонные звонки не отвечал, хотя гонорар был уплачен полностью.
На вопрос как же она заключила с таким адвокатом соглашение, Доверитель пояснила, что вначале сама сходила в суд узнать, как быть в ее ситуации, а когда вышла из суда с разъяснениями о необходимости подать иск, то через дорогу увидела яркую вывеску «Адвокат» и зашла туда.
Надо сказать, что Доверитель была человеком пенсионного возраста, которых обманывать очень грешно…
Из беседы следовало, что после смерти племянницы Доверитель своевременно обратилась к нотариусу с заявлением о принятии наследства по закону, как наследник третьей очереди (т.е. тетя наследодателя, что указано в ст. 1144 ГК РФ). Наследников первой и второй очереди не было.
Также к нотариусу с заявлением обратился двоюродный брат наследодателя.
По результатам рассмотрения поданных заявлений нотариус выдал двоюродному брату свидетельство о праве на наследство по закону, а моему Доверителю отказали по причине невозможности достоверно установить родство.
Доверитель пояснила, что у отца наследодателя, т.е. ее родного брата в свидетельстве о рождении записано отчество «Владиславович» (потом рукой кто-то дописал всё – таки «Владимирович»), а у нее во всех документах «Владимировна».
Отец Доверителя несколько раз за жизнь менял свое имя в суровые времена 1930 – 1940 – х годов из – за своей национальности.
Вот из-за этого расхождения нотариус и отказал выдавать свидетельство, порекомендовав обратиться в суд.
Данные действия носят стандартный характер, ведь нотариус не хочет рисковать и нести ответственность, несмотря на то, что они заключают договоры страхования (ст. 18 Основ законодательства Российской Федерации о нотариате)
Естественно, у Доверителя не было ни искового заявления, ни понятия того, что и с чем ушло в суд. Исковое заявление подписывал адвокат на основании доверенности.
Следующее заседание должно состояться через месяц.
Изучив первичные документы, представленные Доверителем, стало понятно, что всего объема достаточно для того, чтобы установить факт родства.
Но что лежало в гражданском деле, в каком виде и, как написано, предстояло еще узнать.
С Доверителем мы заключили соглашение, доверенность оформлять не стали в связи с тем, что она собиралась ходить на заседания ведь: «Так положено!», а мне и ордера достаточно.
-Константин Николаевич, ведь Вы меня не обманете?
-Да Боже упаси, Вас обманывать! Очень стыдно будет. Тем более, что Вы можете пожаловаться моей маме. А у мамы рука тяжелая.
Я записался на ознакомление с очень любопытными материалами дела.
Вначале выяснилось, что исковое заявление было подано с ходатайством об отсрочке уплаты госпошлины, а также без доказательств направления его копий в адрес других участников процесса, т.е. не было описи вложения в письмо и кассового чека.
Не найдя убедительных доводов для предоставления отсрочки, суд оставил иск без движения для устранения недостатков.
После их устранения и внесения денег в бюджет, иск приняли к производству.
Исковое заявление было написано так, что его лучше было перед прочтением съесть.
Суть требований читалась настолько туго, что аж зубы сводило.
Если бы я не знал всей истории от Доверителя, то так бы и не понял, что за сценарий к индийскому фильму я только что прочитал.
Кто кому приходится родственником по родимым пятнам, почему за весь иск никто не потанцевал и не спел несколько песен, где они все, собственно, жили, так и осталось непонятным.
На самых интересных местах составитель иска заявлял ходатайства и обещал привести свидетелей.
По итогу ознакомления я пришел к выводу о том, что покровитель адвокатов по составлению процессуальных документов – Пиши Касука, в тот день автора иска не посещал. Или не посещал вообще и никогда.
Кроме того, из выписки ЕГРН следовало, что на квартиру, входившую в состав наследства, было наложено обременение в виде ипотеки сроком на 240 (двести сорок) месяцев.
Естественно, об этом Доверителю никто не сказал, потому что было некому.
Нотариус по запросу суда предоставил материалы наследственного дела, в котором находились ответы банков на запросы об остатке денежных средств на счетах, открытых на имя наследодателя.
После получения материалов гражданского дела, я обратился к реестру Адвокатской палаты Санкт-Петербурга, в которой числился уже бывший адвокат моего Доверителя.
Как оказалось, войско не зря взбунтовалось ©. Адвокат – то был приостановленный, т.е. статус был приостановлен.
Правда, на сайте не был указано даты и причины приостановления статуса адвоката.
К следующему судебному заседанию был подготовлен уточненный иск, в котором в нормальном порядке рассказывалось, как и когда отец моего Доверителя менял свое имя.
К иску прилагался студенческий билет, военный билет, наградные книжки к медалям и орденам, трудовая книжка, которая являлась по существу основным доказательством.
Дело было в том, что в трудовую книжку были внесены записи, заверенные начальником отдела кадров предприятия, на котором работал отец Доверителя, и подтверждавшие факт смены имени.
Основанием для внесения записей об изменении имени явился паспорт гражданина СССР с указанием его серии, номера и отдела милиции, выдавшего документ.
Также было подготовлено ходатайство об истребовании из банка ипотечного договора, сведений о состоянии задолженности и о выплате страхового возмещения в связи со смертью застрахованного лица. Если таковое вообще было…
Дальние родственницы Доверителя, допрошенные в судебном заседании в качестве свидетелей, подтвердили факт смены отцом Доверителя имени в течение жизни по причине национальности.
Судья выслушала свидетелей, приняла к производству уточненный иск и удовлетворила ходатайство об истребовании документов из банка. Заседание отложили на февраль месяц.
После судебного заседания Доверитель уточнила: зачем запросили документы из банка?
Я ей объяснил, что согласно документам на квартиру зарегистрирована ипотека, т.е. залог в пользу банка.
В связи с чем велика вероятность того, что на сегодняшний день обременение не снято.
И в случае удовлетворения иска, к ней переходят обязательства по погашению задолженности.
Как бы вообще не пришлось бы отказываться от иска, чтобы не брать на себя долги, хоть и в пределах стоимости перешедшего наследственного имущества (ст. 1175 ГК РФ).
Следующий вопрос Доверителя поставил меня в тупик: а почему мы не просим признать право собственности на земельный участок и дачный дом?
Я ей напомнил, что при согласовании позиции и документов речь шла только о квартире и денежных средствах, оставшихся на счетах.
Доверитель вздохнула и сказала, что действительно мы обговаривали только эти моменты. Насчет земли и дома она говорила с прошлым адвокатом.
Я обратил внимание Доверителя на то, что действительно в деле есть сведения о принадлежности умершей участка и садового дома, но на них было написано завещание в пользу сожителя наследодателя.
Доверитель пояснила, что про завещание она знает, но сожитель, в пользу которого оно было написано, сказал, что ему ничего не надо и заявлений нотариусу он подавать не будет.
Так и вышло. По истечении 6 (шести) месяцев за получением свидетельства о наследовании по завещанию никто не обращался.
После судебного заседания мы с Доверителем перешли дорогу, и зашли в организацию, где она подписывала соглашение с адвокатом.
Генеральным директором компании оказалась жена адвоката, которая в хамоватой манере сообщила, что она ничего не знает, денег она возвращать не будет, т.к. не она их брала, а муж уехал на СВО.
По крайней мере, теперь стало понятно, почему статус адвоката был приостановлен.
Адвокатская палата Санкт-Петербурга, как и большинство палат, не давала каких – либо рекомендаций относительно действий адвоката при его мобилизации или заключении контракта о прохождении военной службы.
В некоторых палатах давали рекомендации, согласно которым адвокат должен был принять меры по расторжению соглашения, возврату документов и денежных средств.
По моему мнению, даже если бы и не было этих разъяснений, то можно было бы заранее все сделать и предупредить Доверителя о возникшей ситуации, но…
К третьему судебному заседанию было подано второе уточненное исковое заявление, в просительной части которого указано на установление факта родственных отношений Доверителя с наследодателем, признания права собственности на ½ доли в квартире, земельном участке, дачном домике и денежных средств, оставшихся на счетах.
На удивление с первого запроса в суд поступили документы из банка. Согласно ответу банка на момент ответа на запрос кредит был полностью погашен. По условиям договора должнику было необходимо обратиться в банк, чтобы снять закладную с учета. Поскольку в течение установленного срока никто не явился, поэтому и не было снято обременение ипотеки.
Но если наследники получат решение суда о признании их таковыми, то банк ждет их и причипуривается.
Доверитель не пришла в судебное заседание по причине плохого самочувствия, но оно оказалось и к лучшему.
Ответчик, которого она знала с маленьких лет, вдруг резко ослабел памятью и почти что начал отрицать родственные отношения с Доверителем.
Мол, да, тётя, но помню плохо, вроде и в гости приходила на какие – то семейные праздники, кушали, разговаривали, а потом расходились.
На стадии прений племянничек зачем – то начал уходить вглубь истории, ссылаясь на декрет В.И. Ленина от 04.03.1918 «О праве граждан изменять свои фамилии и прозвища». Если отец моего Доверителя неоднократно менял свое имя, то где об этом записи в отделе ЗАГС?
То, что у него есть паспорт и трудовая книжка, в которых официально зафиксирована смена имени его не смущало от слова «совсем».
Судья ненадолго удалилась в совещательную комнату и огласила резолютивную часть решения об удовлетворении исковых требований.
За моим Доверителем было признано право собственности на ½ доли в квартире, земельном участке, дачном доме и на денежные средства, оставшиеся на счетах.
Доверитель, узнав о ходе заседания и прозвучавших словах, расстроилась потому что племянничка она, как раз хорошо знает. И отношения они поддерживали не только на семейных торжествах, а он еще неоднократно приезжал к ней, гостил, питался и так далее. Одним словом хорошо, что ее не было в суде.
Решение никто не обжаловал, и оно вступило в законную силу. Для того, чтобы узнать остались ли деньги на счетах, мы встретились с Доверителем и отправились в денежно – поисковое путешествие.
Зайдя в «Вот Такой Банк» и дождавшись специалиста, я показал ему удостоверение адвоката, чтобы его не смущало присутствие молодого человека рядом со взрослым.
Я коротко объяснил, что у нас есть вступившее в силу решение и нам хотелось бы узнать остались ли деньги на счетах наследодателя. И если да, то сделать с ними операцию по переводу.
Специалист взял решение и пошел к руководителю. Вернувшись, он сообщил, что по регламенту банка они не могут сообщить сведения о счетах и остатке денежных средств умершего клиента, потому что им требуется для этого нотариальное свидетельство о наследовании.
С решением суда он может зарегистрировать карточку обращения и по результатам его рассмотрения они сообщат результат. Срок рассмотрения обращения составляет, примерно, 2 (две) недели.
Слушая всё это, я подумал, что работать в банки всё – таки тяжело, поскольку все, что выходит за рамки регламента – это коллапс и уже должна подключаться тяжелая артиллерия в виде управляющего, и может быть службы безопасности.
Попив водички из кулера, чтобы остыть, я задал простой вопрос специалисту:
«А решения судов для банков уже необязательны?».
Далее я объяснил ему, что мы уже были у нотариуса, и он нам ничего не выдал ввиду сомнений в родстве между Доверителем и умершем наследодателем — клиентом банка.
В связи с чем мы и пошли в суд, где нам подтвердили, что родственные отношения действительно есть и Доверитель вправе претендовать на деньги.
Об этом всём очень четко расписано на 3 (трех) листах с оборотом. И даже синенькие печати квадратная и круглая имеются. А к нотариусу нам с этим решением идти не надо, так как оно заменяет свидетельство о праве на наследство.
Специалист попросил еще подождать пару минут и опять ушел к руководителю. Не было его минут пять. Когда он вернулся, то сообщил, что обращение и решение уже обработано и сейчас нам дадут интересующую информацию.
В «Бета Банк», «Зеленый Банк», «Прием-Передача писем Банк» сразу понимали о чем идет речь, брали паспорт Доверителя, сканировали решение и составляли запрос на получение информации с предоставлением ответа путем смс – оповещения.
Значит, зря брал в канцелярии 7 (семь) экземпляров решений. После обхода банков Доверитель обратилась в МФЦ с заявлениями о регистрации за ней права собственности на объекты недвижимости.
Но это уже было без меня и совсем другая история…
P.S. Пользуясь случаем, передаю огромный привет своей Маме! Она читает все мои публикации и говорит, что получается неплохо.
А Мама врать не будет :)
Ваши голоса очень важны и позволяют выявлять действительно полезные материалы, интересные широкому кругу профессионалов. При этом бесполезные или откровенно рекламные тексты будут скрываться от посетителей и поисковых систем (Яндекс, Google и т.п.).
| 1. | Первоначальный иск | 1 MB | 33 | |||
| 2. | Иск, уточненный в порядке ст. 39 ГПК РФ | 416.5 KB | 29 | |||
| 3. | Иск, уточненный в порядке ст. 39 ГПК РФ №2 | 415.6 KB | 26 | |||
| 4. | Ход-во о привлечении банка и истребовании доказательств | 404.3 KB | 21 | |||
| 5. | Решение по делу | 1.2 MB | 21 |
Уважаемый Константин Николаевич, да уж, читабельнось первичного искового заявления и уточнённого сразу бросается в глаза, соответственно и достигнутый положительный результат стал следствием именно уточнений. Отличная работа! (Y)
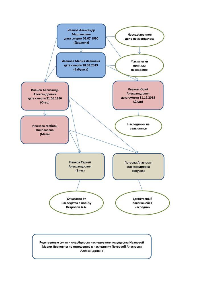
Уважаемый Иван Николаевич, спасибо! После прочтения первоначального иска я не очень завидовал судье. Рисунки в виде генеалогического древа это, конечно, очень хорошо, но не переносить же его в решение суда? Обидно осталось то, что деньги за такую работу по объективным причинам не вернуть…
Уважаемый Константин Николаевич, отличное завершение этого дела! :)
Действия предыдущего представителя очень расстроили… Повезло, что Ваш Доверитель попал именно к Вам в руки, а не очередному мошеннику, который только делает вид бурной деятельности... (wasntme)
Кстати, очень нравится читать Ваши публикации и то, как у Вас получается передавать информацию — легко, понятно и немного с юмором! (Y)
Уважаемая Елена Анатольевна, спасибо! Я стараюсь, чтобы публикации были интересны для прочтения не только членам нашего сообщества, но и посетителям портала.По поводу небольшой смешинки — это своеобразное «Нет!» канцеляризму и засундученности (во, как!)(giggle)
Уважаемый Константин Николаевич, отличный подход! Можно даже считать, это Ваша изюминка! (Y)
Уважаемый Константин Николаевич, отличная работа :) не могли бы поделиться, генеалогическим древом которое предоставил в суд ваш предшественник (bow) очень интересно как оно оформлено, так я сам их очень уважаю в виде 100% наглядности, о том кто кому и как 8-|.
Уважаемый Дмитрий Павлович, спасибо!
Насчет древа — да, пожалуйста.
Только сразу разочарую Вас, поскольку там не то, чтобы шедевр, но Малевич мне, кажется, со своей картиной «Чёрный квадрат» справился лучше(giggle)
Уважаемый Константин Николаевич, мощно конечно (giggle) Legal Design отдыхает, а я думал у меня простенько :)
Уважаемый Дмитрий Павлович, я же говорил.
Все очень простенько и по — домашнему: фигурки из Ворда и ручка с линейкой :)
Уважаемый Константин Николаевич, вы же таки знаете как я вас уважаю! История зашла как липованские карасики! У вашей мамы хороший вкус! Передавайте огромный привет и много здоровья! (handshake)
Уважаемый Василий Николаевич, спасибо!История зашла как липованские карасики!Если честно, то к рыбе я не очень, но Вами написано так, что невольно посетила мысль: «А может всё — таки...»:DМаме все передал непременно!
Уважаемый Константин Николаевич, прекрасная публикация, читается на одном дыхании!(handshake) Примите мои поздравления с удачным завершением этого интересного дела!
Уважаемый Александр Александрович, спасибо!
Дело действительно интересное, но опять же переделывать за других не очень люблю.
Хорошо, что обратились, когда «операция» только начиналась.
Уважаемый Константин Николаевич, поздравляю Вас с успешным завершением интересного дела! Радует то, что на Вашем примере Доверитель убедилась, что есть компетентные и ответственные представители.
Уважаемая Ирина Викторовна, спасибо Вам!
На нашем портале других и не бывает(handshake)
Уважаемый Константин Николаевич, отличная работа и отличная же публикация!
У меня в практике аналогичный «нулевой» доверитель, в период после увольнения из органов МВД и до присяги адвоката подал иск к Соцфонду, который отказывался принимать в учет сведения о заработной плате из партийного билета. Дело было выиграно, позднее планировал даже публикацию о несомненной пользе, которую приносит наличие родственника-адвоката, но второе дело, где истцом выступала двоюродная тетя не принесло результата:)
Осталось непонятным только, почему признавали тетю наследником по праву представления?
Кстати, решение судьи по делу соответствует публикации — без воды и все существу.
Уважаемый Дмитрий Александрович, спасибо!
В шапке иска небольшая опечатка, в просительной части отсутствует упоминание про представление.
Даже здесь я честен перед коллегами о посетителями, не стал ретушировать созданные документы при ведении дела(blush)
Уважаемый Константин Николаевич, что называется — почувствуй разницу! Сама терпеть не могу, когда в иске кашала-малаша.
У вас же всё четко 8-|Поздравляю с победой! Спасибо за прекрасную публикацию и отдельно — за стиль изложения!
Уважаемая Ольга Ивановна, спасибо! Мне еще лично не нравится, когда исковое заявление начинается с обильного цитирования норм законодательства.
Вот лучше в начале рассказать суду историю с чем пришли и чего хотите, а потом уже обосновывать нормами.
И то я их лично пишу, чтобы потом, если делаю проект решения, не мучаться, а просто взять и скопировать из иска.
Уважаемый Константин Николаевич, интересное дело или ка сейчас модно говорить — кейс. Прочитал документы, спасибо за Вашу практику, отличная работа!
Уважаемый Михаил Меликович, спасибо большое!
Не люблю англицизмы, но, увы, они сегодня есть.
Отдельно благодарю за оценку документов(handshake)
Уважаемый Константин Николаевич, спасибо за увлекательную публикацию о нулевом доверителе(handshake)
Уважаемый Роман Николаевич, благодарю Вас за внимание и комментарий!
Нулевому Доверителю тоже понравилось(giggle)
Уважаемый Константин Николаевич, отличная публикация с юмористическими нотками. Читается легко! Поздравляю с победой!:)
Уважаемая Вера Александровна, спасибо Вам!
Ваши голоса очень важны и позволяют выявлять действительно полезные материалы, интересные широкому кругу профессионалов. При этом бесполезные или откровенно рекламные тексты будут скрываться от посетителей и поисковых систем (Яндекс, Google и т.п.).
● Арбитраж. Банкротство. ФАС. Юридическое сопровождение вашего бизнеса.
● Юрист по ВЭД. Споры с ФТС. Международное право.
Защита по сложным уголовным экономическим делам.
Борьба с фальсификациями и незаконными методами расследования. Опыт, надёжность, добросовестность!
В рамках адвокатской деятельности оказываю юр. помощь по многим вопросам.
Являюсь также профессиональным медиатором.
Дорого, но зато качественно. Все встречи и консультации, в т.ч. дистанционные только по предварительной записи.


Уважаемый Константин Николаевич, всегда с интересом читаю Ваши публикации! Особенно импонирует Ваш стиль изложения!
Уважаемая Татьяна Николаевна, спасибо Вам большое! Продолжайте, пожалуйста, следить за публикациями. У меня скоро выйдет еще одна, но грустная…